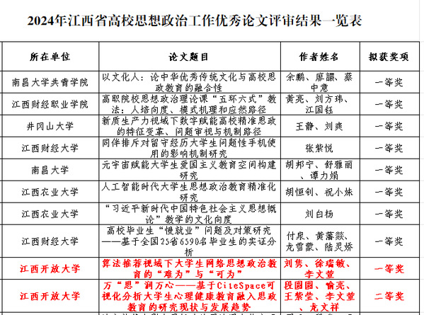
近日,江西省教育厅公布了2024年度全省高校思想政治工作优秀论文和优秀案例征集活动的评选结果。学校报送的思政论文《算法推荐视域下大学生网络思想政治教育的“难为”与“可为”》《万“思”润万心——基于CiteSpace可视化分析大学生心理健康教育融入思政教育的研究现状与发展趋势》分别荣获优秀论文一等奖、二等奖,思政案例《红色的精神跨越时空伟大的事业薪火相传——高等学历继续教育“红色资源+”立德树人探索与实践》荣获优秀案例二等奖。


近年来,我校始终牢记为党育人、为国育才的初心使命,聚焦落实立德树人根本任务,积极投身于思想政治工作的深入探索与研究,深入推进新时代铸魂育人工程。此次获奖是我校在思政育人的理论研究和生动实践中取得成果的体现,也是对我校思想政治工作成果的肯定。下一步,我校将坚持用习近平新时代中国特色社会主义思想铸魂育人,不断加强和完善思想政治工作,提升思政教育的针对性和实效性,推动学校思想政治教育工作再创佳绩。(供稿:宣传部 编辑:梅莲 责编:黄莎)
 
 
    